The online racing simulator
Toyota mark 2 x100
1
(27 posts, started )
Toyota mark 2 x100
progress...
Attached images
1.jpg
2.jpg
3.jpg
4.jpg
5.jpg
6.jpg
7.jpg
8.jpg
9.jpg
10.jpg
11.jpg
12.jpg
#2 - AR92
Absolute 🔥. Will it be public?
Quote from AR92 :Absolute 🔥. Will it be public?

it will be custom for a while till then there is a chance of making it public if it turn out well (btw im not going to do stock version it will be a drift car)
#4 - AR92
Quote from HOUSSEM.221B :it will be custom for a while till then there is a chance of making it public if...

ah, if you can make its stock version someday, you can brought a good base for everyone, but anyways as you wish. Thumbs up
Quote from AR92 :ah, if you can make its stock version someday, you can brought a good base for...

yes usually i always like to start by making stock version of a mod to have solid base then make the more powerful version with all custom body kit and all that, but as u may know right now we got limited slots and slow mod approval system so that leaves no choice but to narrow the choices and make only one version of the car. the limit is not that bad because it makes you think of creating Different types of cars on deferent brands instead of focusing on making multiple versions of only one model, and i think that is much better use of your limited slots.
now we talking , i need that xd
progress...
Attached images
13.jpg
14.jpg
15.jpg
16.jpg
17.jpg
18.jpg
19.jpg
20.jpg
21.jpg
damn kinda reminded me to finish mine lol
Attached images
image.png
image2.png
Quote from HOUSSEM.221B :progress...

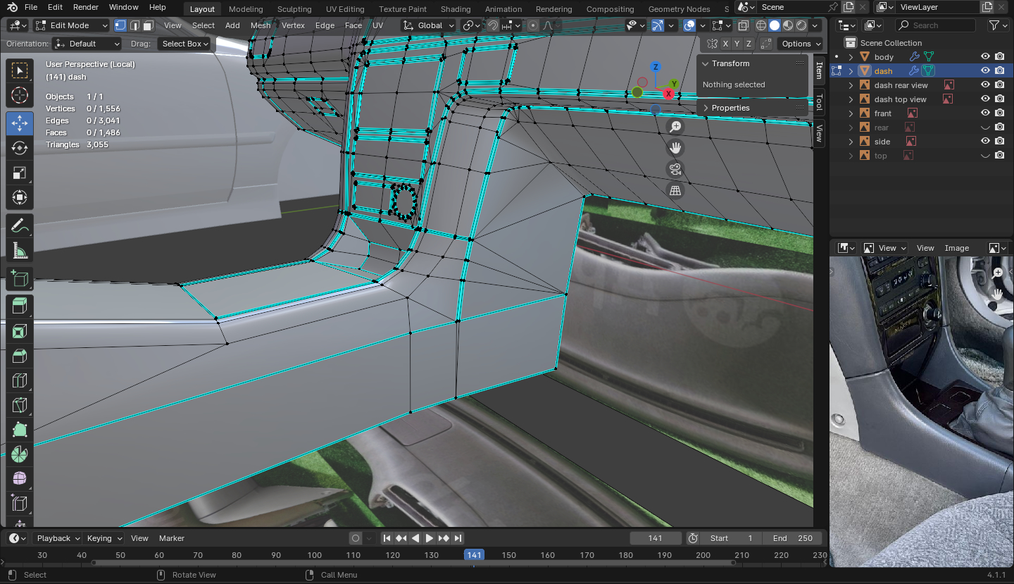
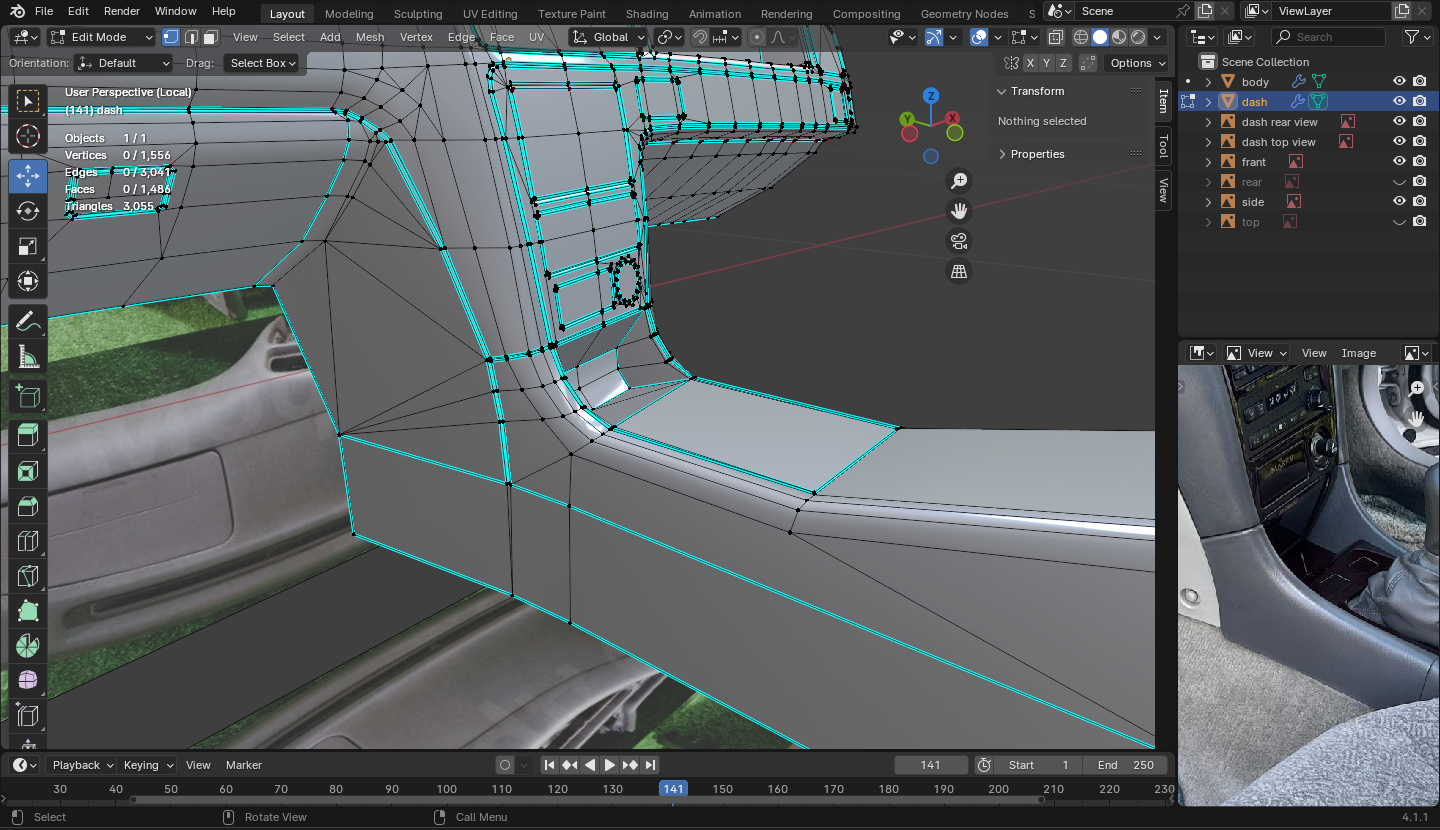
Is this considered "good" topology for a game or is it just early work in progress? Im not trying to be ****, or criticize, im very new to 3d modeling and im just trying to learn how to be efficient with tris for a game model.
Quote from Drift_anton :damn kinda reminded me to finish mine lol

i dont think anyone will accept this unless you have a real prove you been building it from scratch.
Amazing job, looking good
Quote from HOUSSEM.221B :i dont think anyone will accept this unless you have a real prove you been...

got everything saved from when i made it back in like 2014 as far im aware the blog that has some of the progress is still up same with the FB group even tho its privated now, so should not be an issue once i decide to actually finish it and upload. then if it was "ripped" or "stolen" i wouldnt even bother to comment here been around way to long to know that is definitely not the way lol
Quote from Drift_anton :got everything saved from when i made it back in like 2014 as far im aware the...

perfect time to finish what you started, good luck
Quote from HOUSSEM.221B :well check out those 2 public mods i made before from scratch ...

Thank you, I will check those links out. Havent started looking too much at w.i.p threads or other models yet, mostly youtube tutorials.
In fact I drove that e34 last night, very good car. Thanks
Quote from Helgesen :Thank you, I will check those links out. Havent started looking too much at...

youtube videos can be good for knowing shortcuts u may need to work on model but they use way to much triangles and the style they build models with will not be good for lfs and usually end up with high poly model and alot of details u dont need.
progress...
Attached images
22.jpg
23.jpg
24.jpg
25.jpg
26.jpg
27.jpg
28.jpg
29.jpg
30.jpg
31.jpg
32.jpg
33.jpg
34.jpg
35.jpg
36.jpg
37.jpg
38.jpg
39.jpg
this is sick, gl in project! Thumbs up
progress...
Attached images
40.jpg
41.jpg
42.jpg
43.jpg
44.jpg
45.jpg
46.jpg
47.jpg
48.jpg
49.jpg
50.jpg
51.jpg
52.jpg
53.jpg
54.jpg
55.jpg
56.jpg
57.jpg
58.jpg
59.jpg
60.jpg
61.jpg
62.jpg
progress...
Attached images
63.jpg
64.jpg
65.jpg
66.jpg
67.jpg
68.jpg
69.jpg
progress body detailing...
Attached images
70.jpg
71.jpg
72.jpg
73.jpg
74.jpg
75.jpg
76.jpg
77.jpg
78.jpg
79.jpg
80.jpg
81.jpg
82.jpg
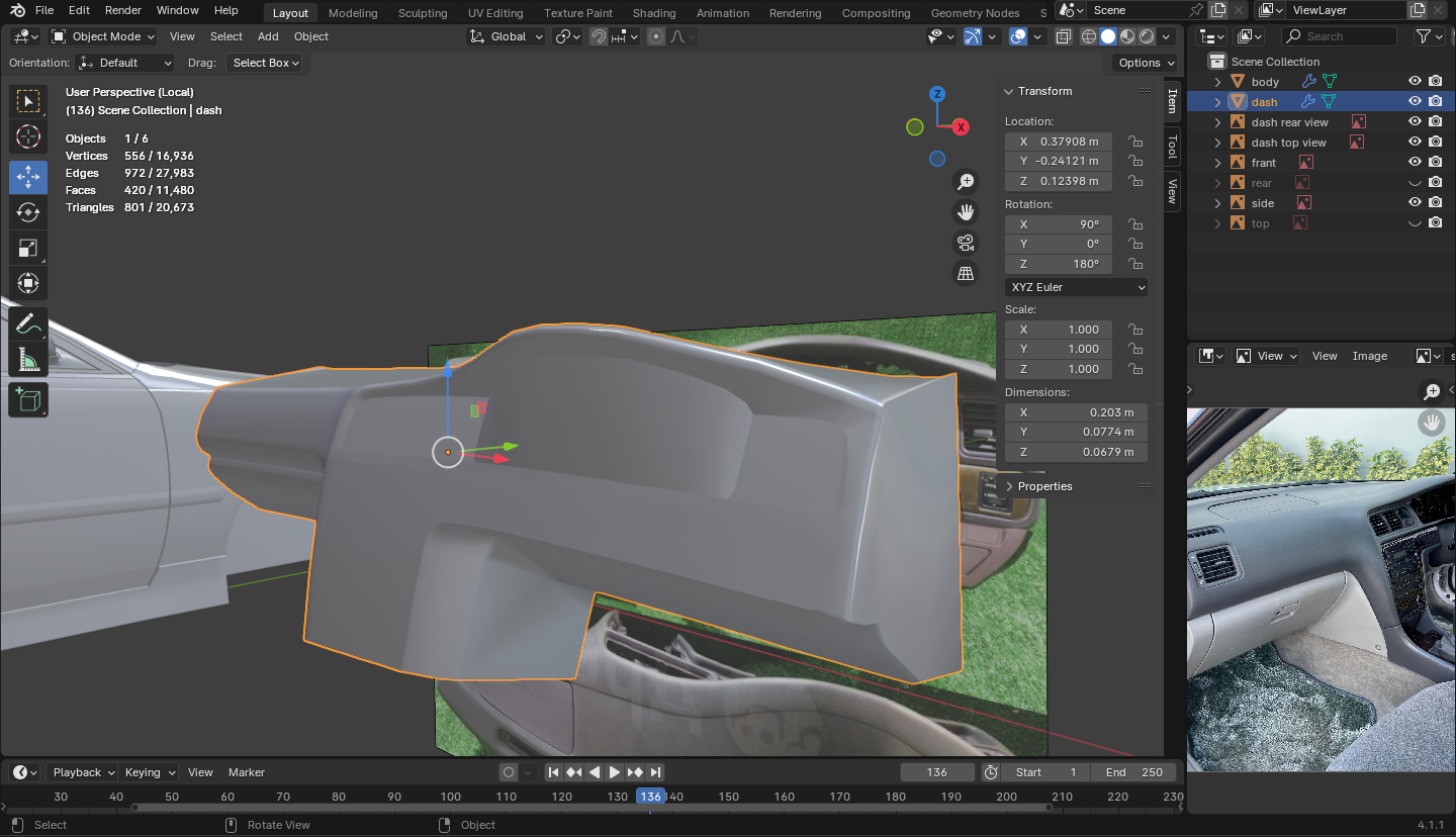
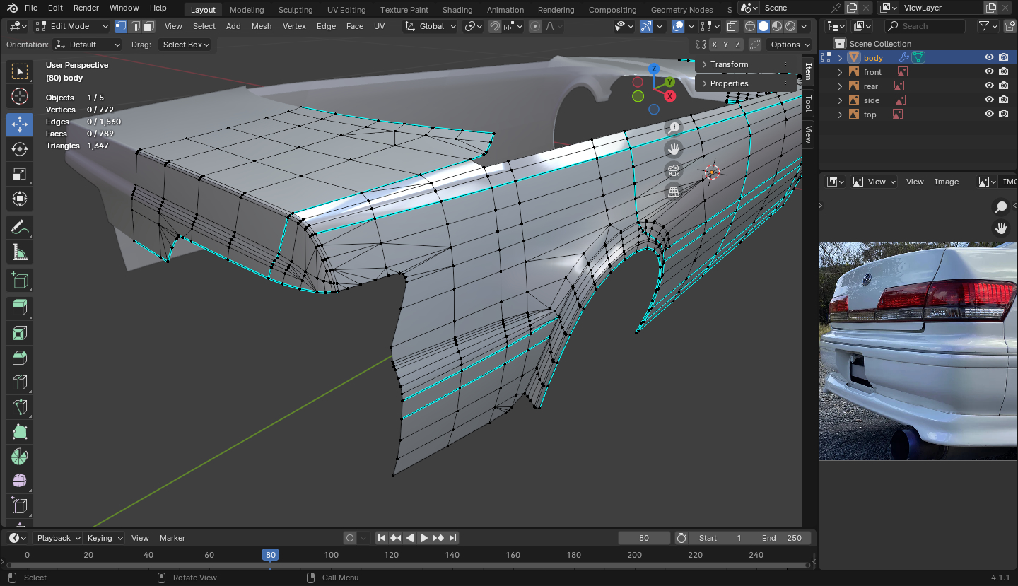
progress... exterior body finished.
Attached images
83.jpg
84.jpg
85.jpg
86.jpg
87.jpg
88.jpg
89.jpg
90.jpg
91.jpg
92.jpg
93.jpg
94.jpg
95.jpg
96.jpg
97.jpg
98.jpg
99.jpg
100.jpg
101.jpg
102.jpg
103.jpg
104.jpg
105.jpg
106.jpg
107.jpg
108.jpg
109.jpg
110.jpg
111.jpg
112.jpg
looks great so far Nod
progress 90% finished...
Attached images
113.jpg
114.jpg
115.jpg
116.jpg
117.jpg
118.jpg
119.jpg
120.jpg
121.jpg
122.jpg
123.jpg
124.jpg
125.jpg
126.jpg
127.jpg
128.jpg
129.jpg
130.jpg
131.jpg
132.jpg
133.jpg
134.jpg
135.jpg
136.jpg
137.jpg
138.jpg
139.jpg
140.jpg
141.jpg
142.jpg
gauges + steering wheel + rims progress ...
Attached images
143.jpg
144.jpg
145.jpg
146.jpg
147.jpg
148.jpg
149.jpg
150.jpg
151.jpg
152.jpg
153.jpg
154.jpg
155.jpg
156.jpg
157.jpg
158.jpg
1

Toyota mark 2 x100
(27 posts, started )
FGED GREDG RDFGDR GSFDG