it will be custom for a while till then there is a chance of making it public if it turn out well (btw im not going to do stock version it will be a drift car)
yes usually i always like to start by making stock version of a mod to have solid base then make the more powerful version with all custom body kit and all that, but as u may know right now we got limited slots and slow mod approval system so that leaves no choice but to narrow the choices and make only one version of the car. the limit is not that bad because it makes you think of creating Different types of cars on deferent brands instead of focusing on making multiple versions of only one model, and i think that is much better use of your limited slots.
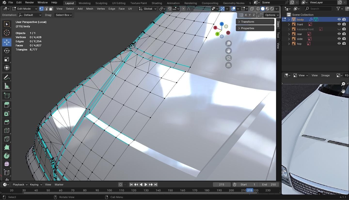
Is this considered "good" topology for a game or is it just early work in progress? Im not trying to be ****, or criticize, im very new to 3d modeling and im just trying to learn how to be efficient with tris for a game model.
got everything saved from when i made it back in like 2014 as far im aware the blog that has some of the progress is still up same with the FB group even tho its privated now, so should not be an issue once i decide to actually finish it and upload. then if it was "ripped" or "stolen" i wouldnt even bother to comment here been around way to long to know that is definitely not the way lol
Thank you, I will check those links out. Havent started looking too much at w.i.p threads or other models yet, mostly youtube tutorials.
In fact I drove that e34 last night, very good car. Thanks
youtube videos can be good for knowing shortcuts u may need to work on model but they use way to much triangles and the style they build models with will not be good for lfs and usually end up with high poly model and alot of details u dont need.