The online racing simulator
Ford Explorer 2020
(10 posts, started )
Ford Explorer 2020
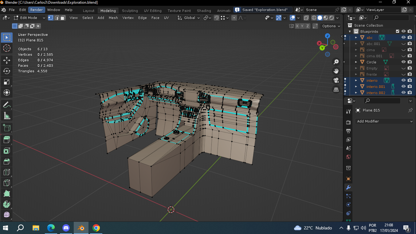
modelling process Smile
Attached images
1.png
2.png
3.png
4.png
5.png
6.png
7.png
9.png
10.png
11.png
12.png
13.png
14.png
15.png
16.png
16.png
17.png
18.png
19.png
20.png
21.png
22.png
LFS1.png
LFS2.png
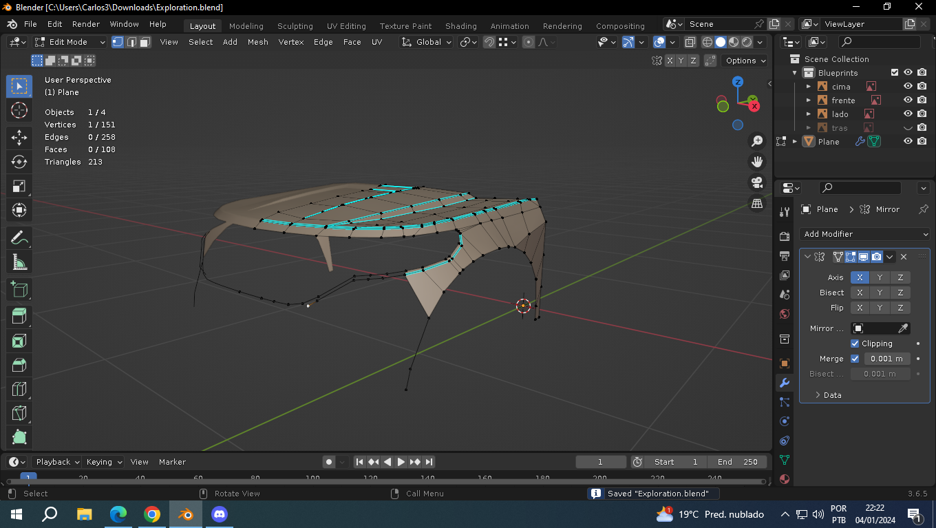
more progress Smile
Attached images
23.png
24.png
25.png
26.png
27.png
28.png
29.png
30.png
31.png
32.png
33.png
cool
Ok. Love that we have a Ford Explorer mod in LFS but can you PLS fix the light bar etc? It does not light up for some reason..
because the strobos are mapped in rfog and ffog, not in the indicators and headlights Smile
oh wow. I should have known... So basically use the command /lights ffog on?
Had a look at v006 and found an issue
· Police2 config gives " Too many mappings in group : l_ffog " warning message. I think its because of this part of the lightbar conflicting

Skin mapping-wise its only missing this area behind the door handles from what I have been messing around while making skins (screenshot 2)
Attached images
lfs_00000014.jpg
lfs_00000015.jpg
lfs_00000016.jpg
lfs_00000017.jpg
Love the mod, just a few things that I noticed during testing.

- LOD2 could be a simplified without gaps, aiming for around 1000 tri
- There seems to be some artefact in the side mirrors as attached, I had this issue on the iveco van, it seems that the mirror mapping, is catching the 3d mesh lip around the mirror, I just made the mirror more shallow until that went away, not sure if there is a better way
Attached images
Screenshot 2024-03-20 at 3.04.09 PM.png
fixed all these problems Smile

sorry for taking so long to correct them xd
man this car drives so good. I also like the police lights and how the head/tail lights also flash with that. job well done

Would you be willing to also make a TOW config with these lights? but instead of a blue/red lightbar, just amber colored.
And also a (simple) tow skin in the mod Smile

Ford Explorer 2020
(10 posts, started )
FGED GREDG RDFGDR GSFDG