0.7G
The online racing simulator
LFS
Home
LFS
World
LFS
Manual
Create account
Log in
Live for Speed
Contents
Shop
Hosting
Events
Forum
Files
Online
Manual
More
▼
Forum
User profiles
Live for Speed Forums
/
Vehicle Mods Forum
/
Work in Progress
FEND 540 Modeling Proofs
(1 post, started
Sun 10 Aug 2025, 01:39
)
#1
-
Matheus GamerJFTV
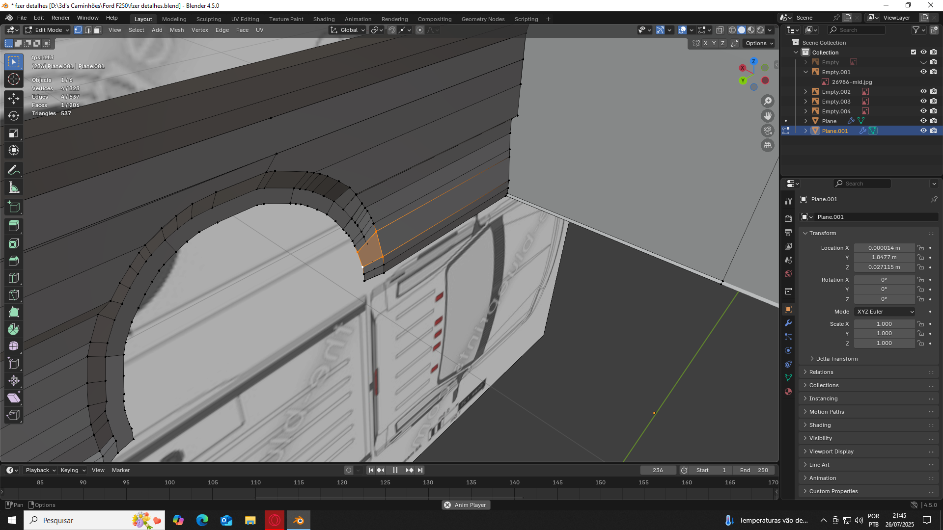
FEND 540 Modeling Proofs
Sun 10 Aug 2025, 01:39
Here are some of my 3d modeling proofs that will be used in the FEND 540B mod
Attached images
Live for Speed Forums
/
Vehicle Mods Forum
/
Work in Progress
FEND 540 Modeling Proofs
(1 post, started
Sun 10 Aug 2025, 01:39
)
FGED GREDG RDFGDR GSFDG