This is my first car that I have made in Blender and also my first mod. I decided to make a car with a simple design such the Opel Calibra. I have been working on this for the past 5 days I think and I am satisfied with what the mesh looks like right now
.
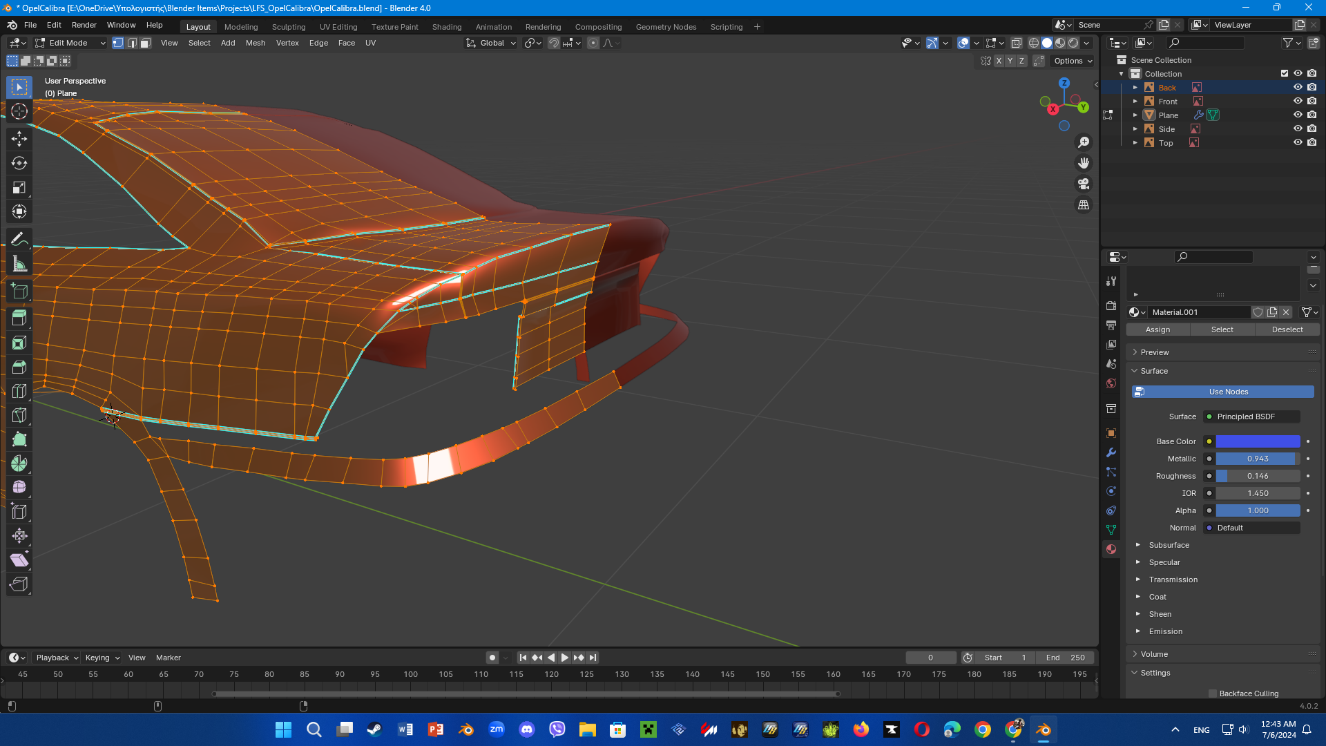
The exterior of the car is,I'd say 60% completed.The back bumper is not completed, the windows are not made yet as well as the lights and details(mirrors , antenna etc.).
Propably the model will not be ready for some time since I want to make corrections on the mesh before it enters the editor
.
. The exterior of the car is,I'd say 60% completed.The back bumper is not completed, the windows are not made yet as well as the lights and details(mirrors , antenna etc.).
Propably the model will not be ready for some time since I want to make corrections on the mesh before it enters the editor
.
.