0.7G
The online racing simulator
LIVE NOW
: ZFRL All Rounder Championship 2025 - Round 11 | Live for Speed
LFS
Home
LFS
World
LFS
Manual
Create account
Log in
Live for Speed
Contents
Shop
Hosting
Events
Forum
Files
Online
Manual
More
▼
Forum
User profiles
Live for Speed Forums
/
Vehicle Mods Forum
/
Work in Progress
POLOG7
(1 post, started
Fri 21 Jul 2023, 07:15
)
#1
-
emanu753
POLOG7
Fri 21 Jul 2023, 07:15
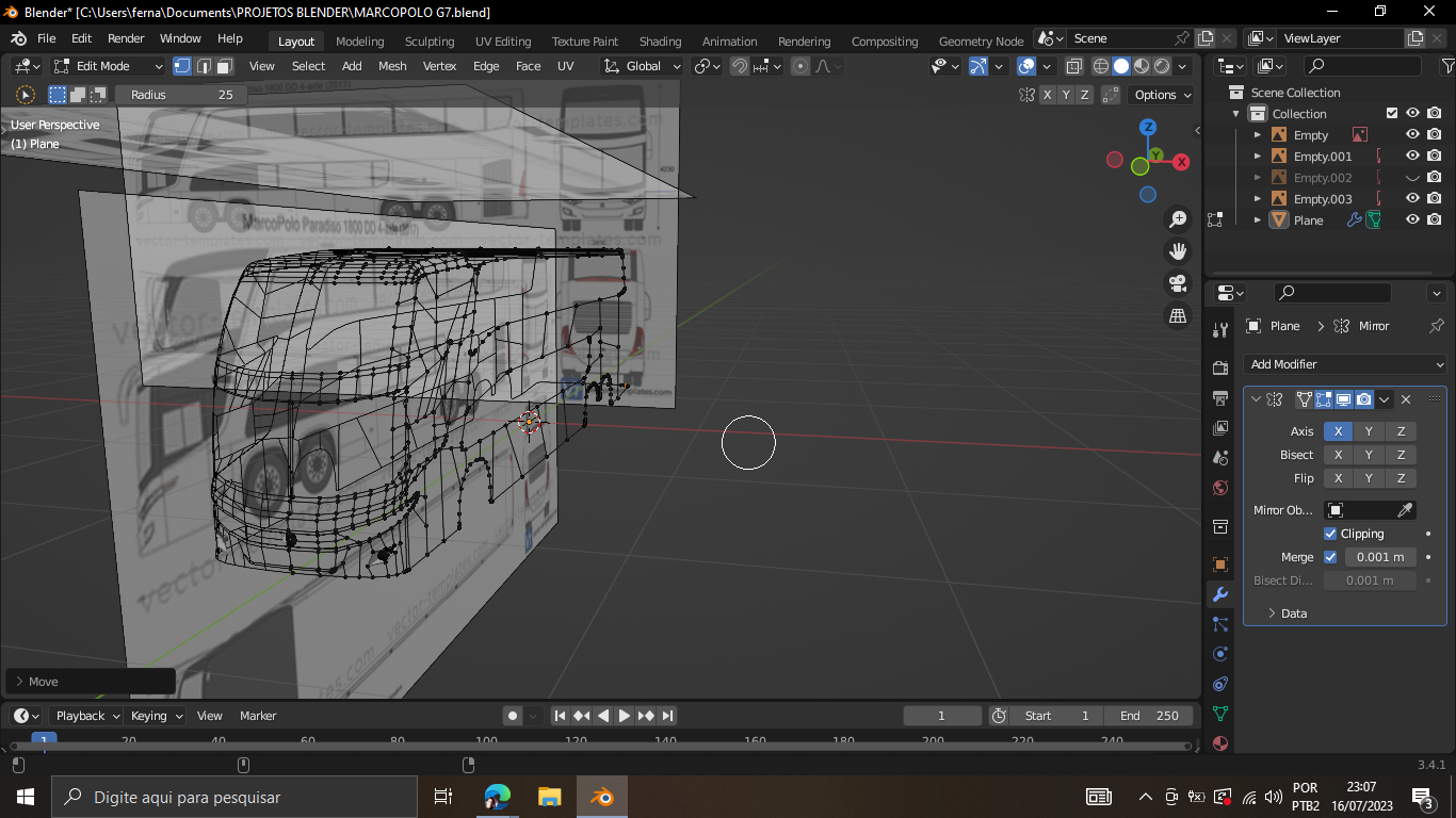
Based on the Marcopolo G7 |
Attached images
Live for Speed Forums
/
Vehicle Mods Forum
/
Work in Progress
POLOG7
(1 post, started
Fri 21 Jul 2023, 07:15
)
FGED GREDG RDFGDR GSFDG