0.7G
The online racing simulator
LFS
Home
LFS
World
LFS
Manual
Create account
Log in
Live for Speed
Contents
Shop
Hosting
Events
Forum
Files
Online
Manual
More
▼
Forum
User profiles
Live for Speed Forums
/
Vehicle Mods Forum
/
Work in Progress
CHYRUN
(3 posts, started
Sun 2 Jul 2023, 20:48
)
#1
-
emanu753
CHYRUN
Sun 2 Jul 2023, 20:48
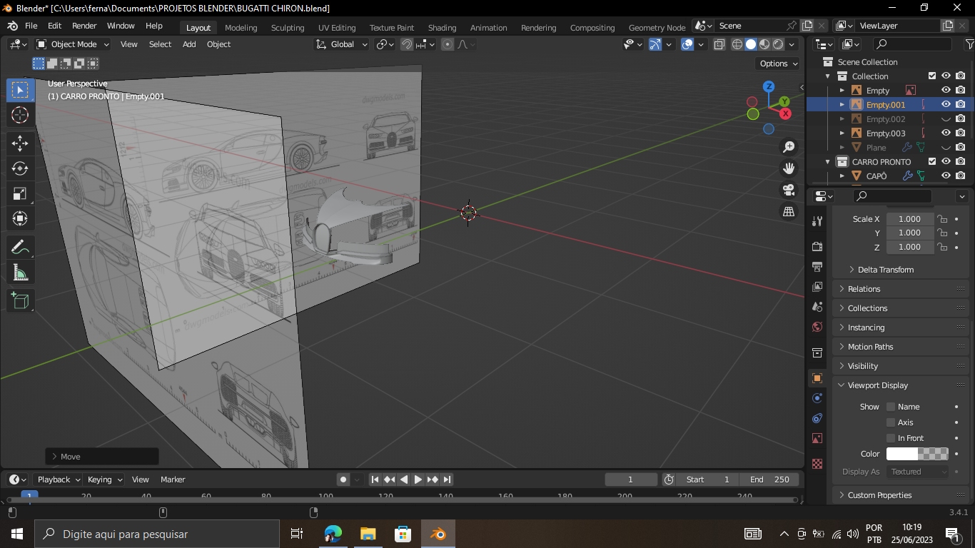
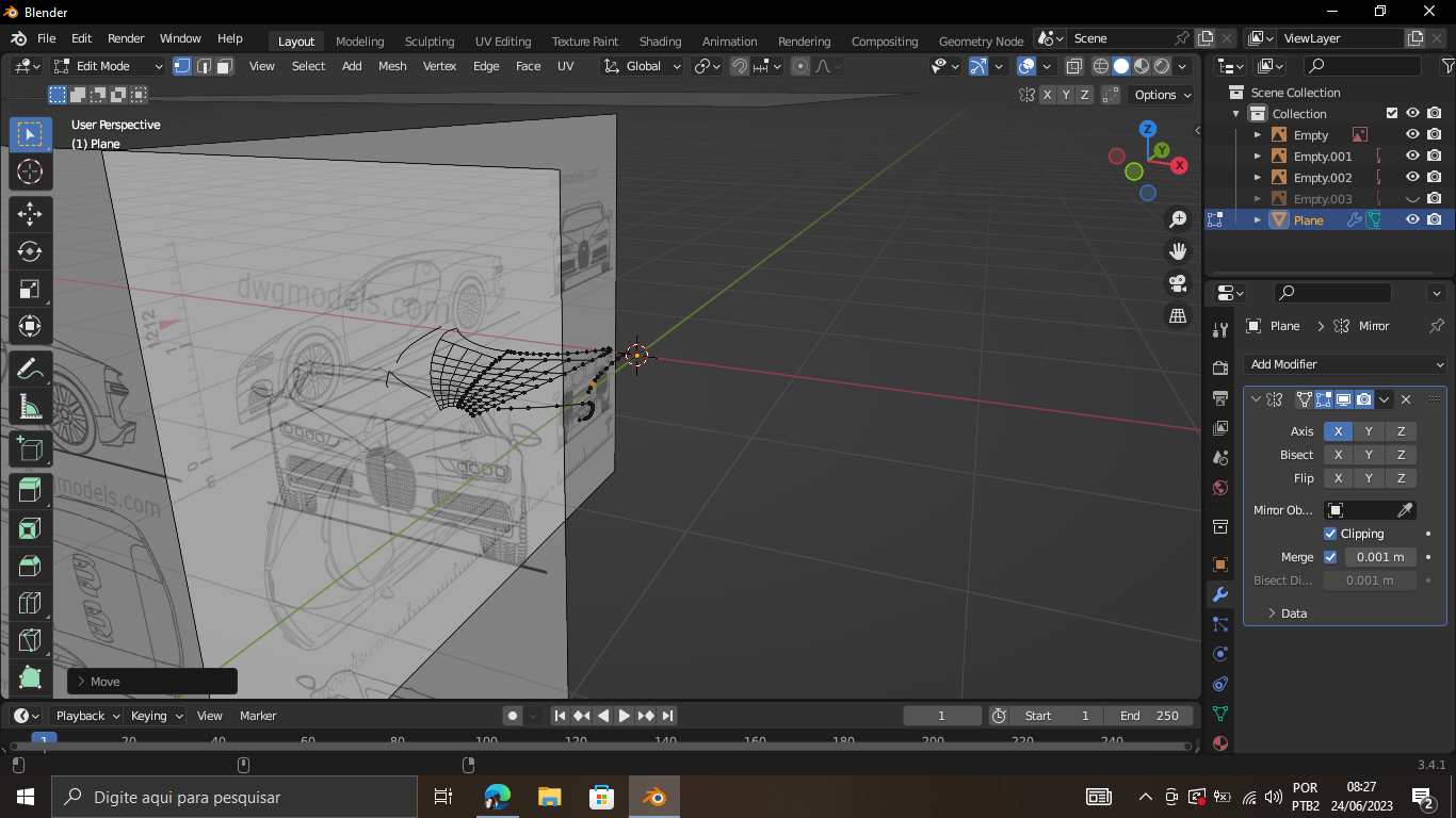
this done
Attached images
#2
-
Novais20
Sun 2 Jul 2023, 21:51
brabo mano
#3
-
Gutholz
Mon 3 Jul 2023, 07:58
the videos look like retopology, you seem to be tracing an existing model
-
(emanu753)
DELETED
by emanu753
Mon 3 Jul 2023, 17:43
Live for Speed Forums
/
Vehicle Mods Forum
/
Work in Progress
CHYRUN
(3 posts, started
Sun 2 Jul 2023, 20:48
)
FGED GREDG RDFGDR GSFDG