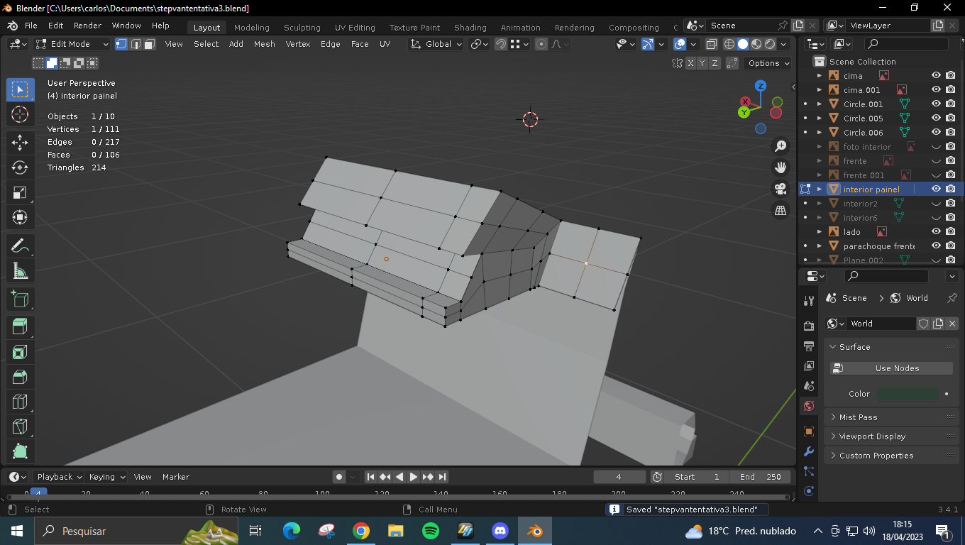
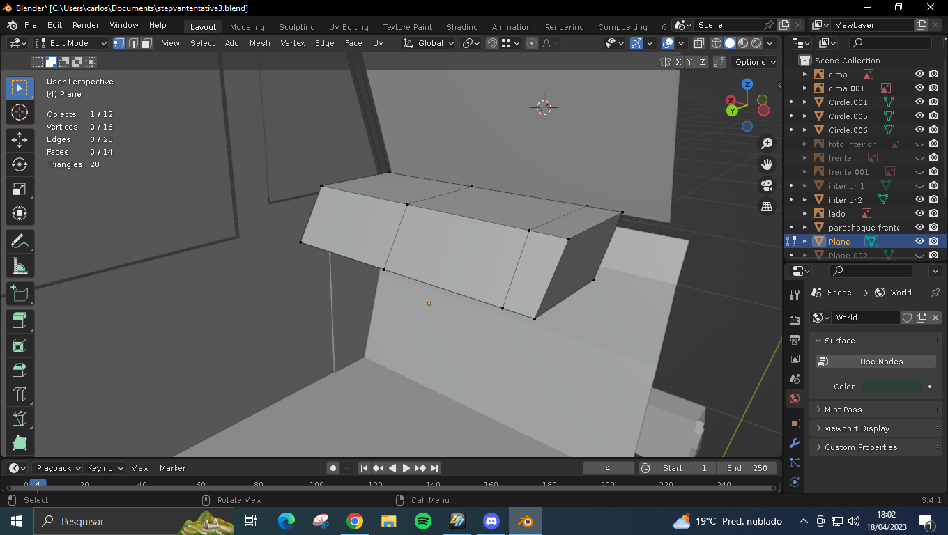
After many mods, i decided to make a 3d myself,
here are some pictures of the wip
it's a simple 3d, without many details
i hope in some time to make more detailed 3d's
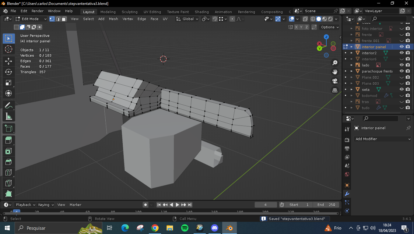
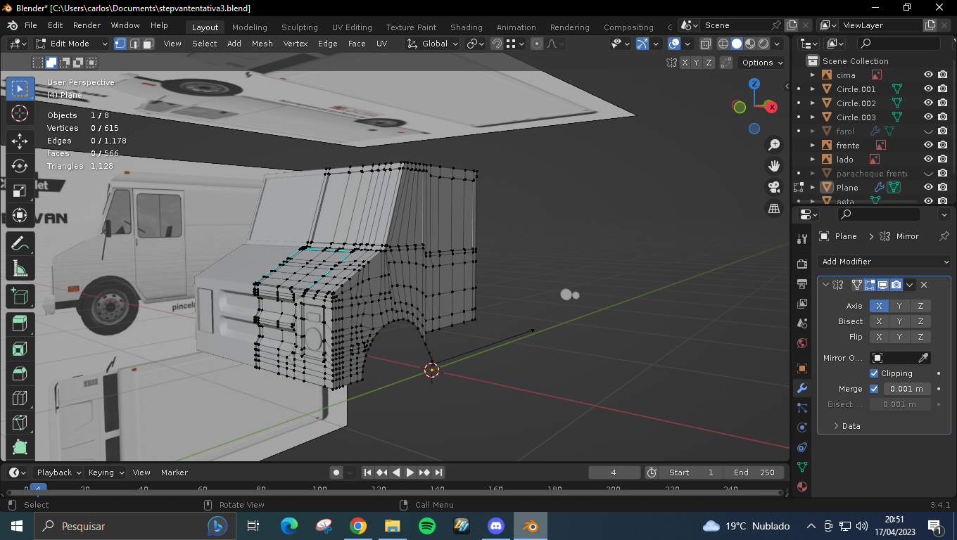
here are some pictures of the wip

it's a simple 3d, without many details
i hope in some time to make more detailed 3d's
