After some time, I decided to start my biggest project yet, a racing car, more specifically an AUDI R8 GT3 EVO II
video of the modeling process, as there are so many photos I decided to put them all together in one video
https://www.youtube.com/watch?v=cZyZv0_M-xo
The interior will be from my ARDO G8 GT3 LSM mod, as there isn't a significant difference between the 2019 R8 GT3 and the 2022 R8 GT3 EVO II, I'm just going to make small modifications to make the interior look more realistic
                
                
                    
            video of the modeling process, as there are so many photos I decided to put them all together in one video

https://www.youtube.com/watch?v=cZyZv0_M-xo
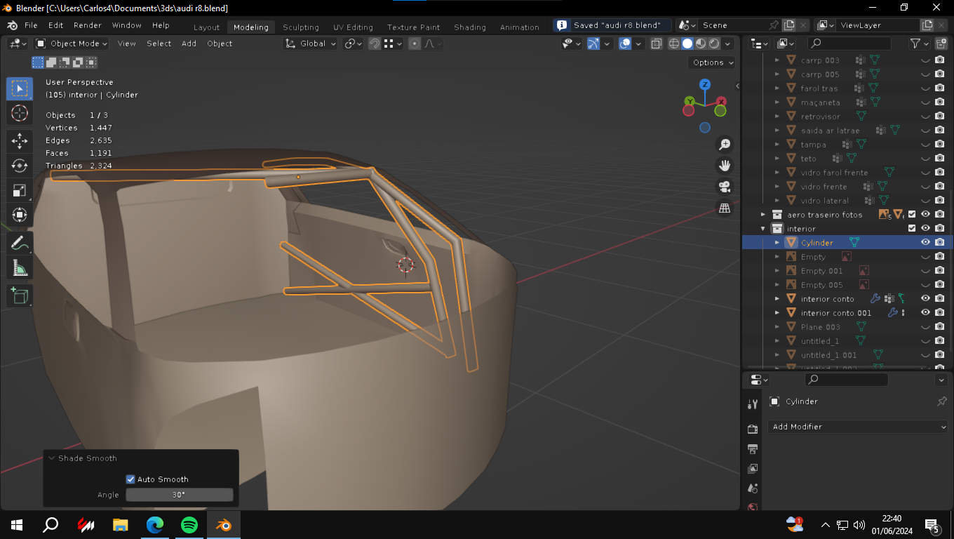
The interior will be from my ARDO G8 GT3 LSM mod, as there isn't a significant difference between the 2019 R8 GT3 and the 2022 R8 GT3 EVO II, I'm just going to make small modifications to make the interior look more realistic