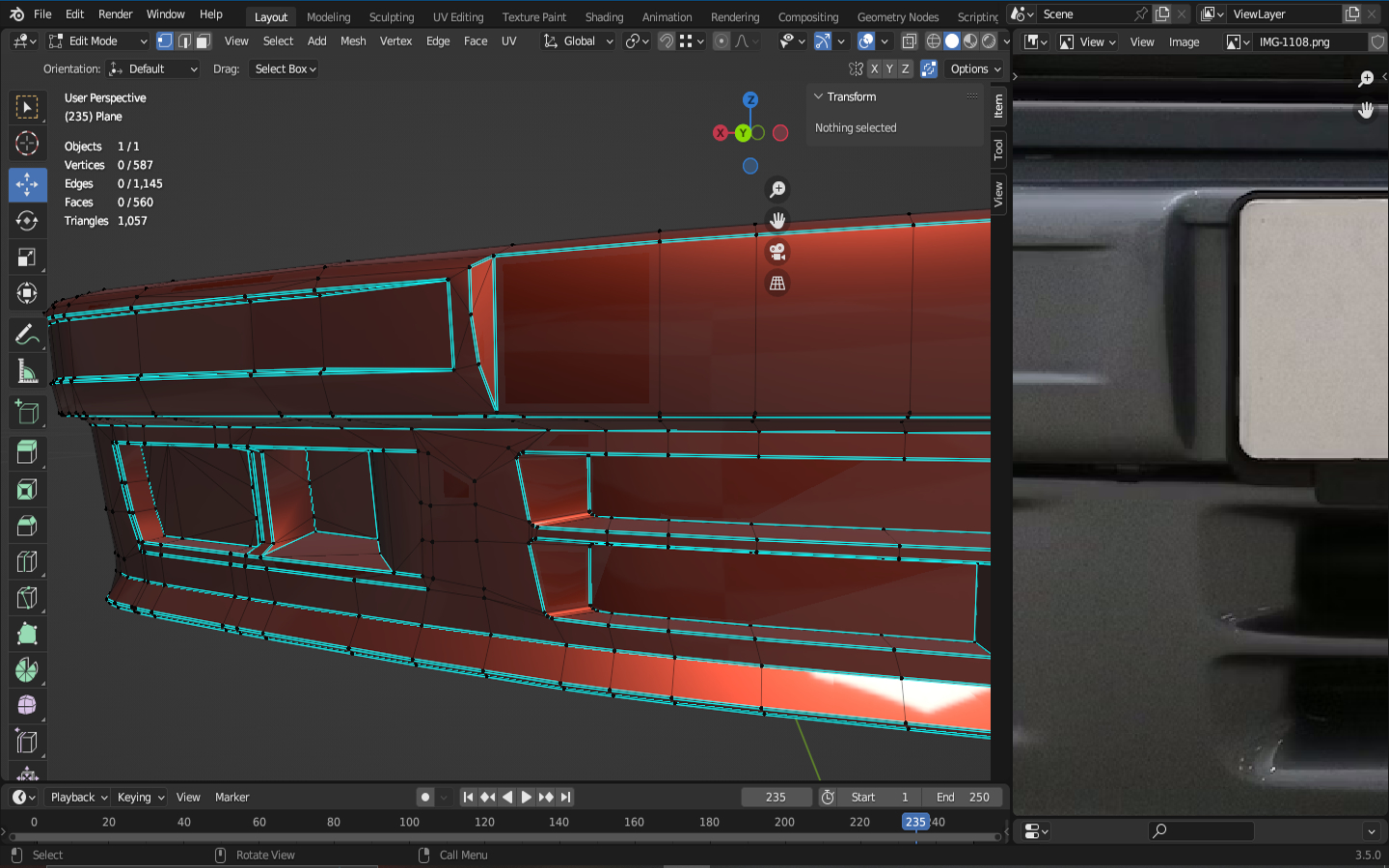
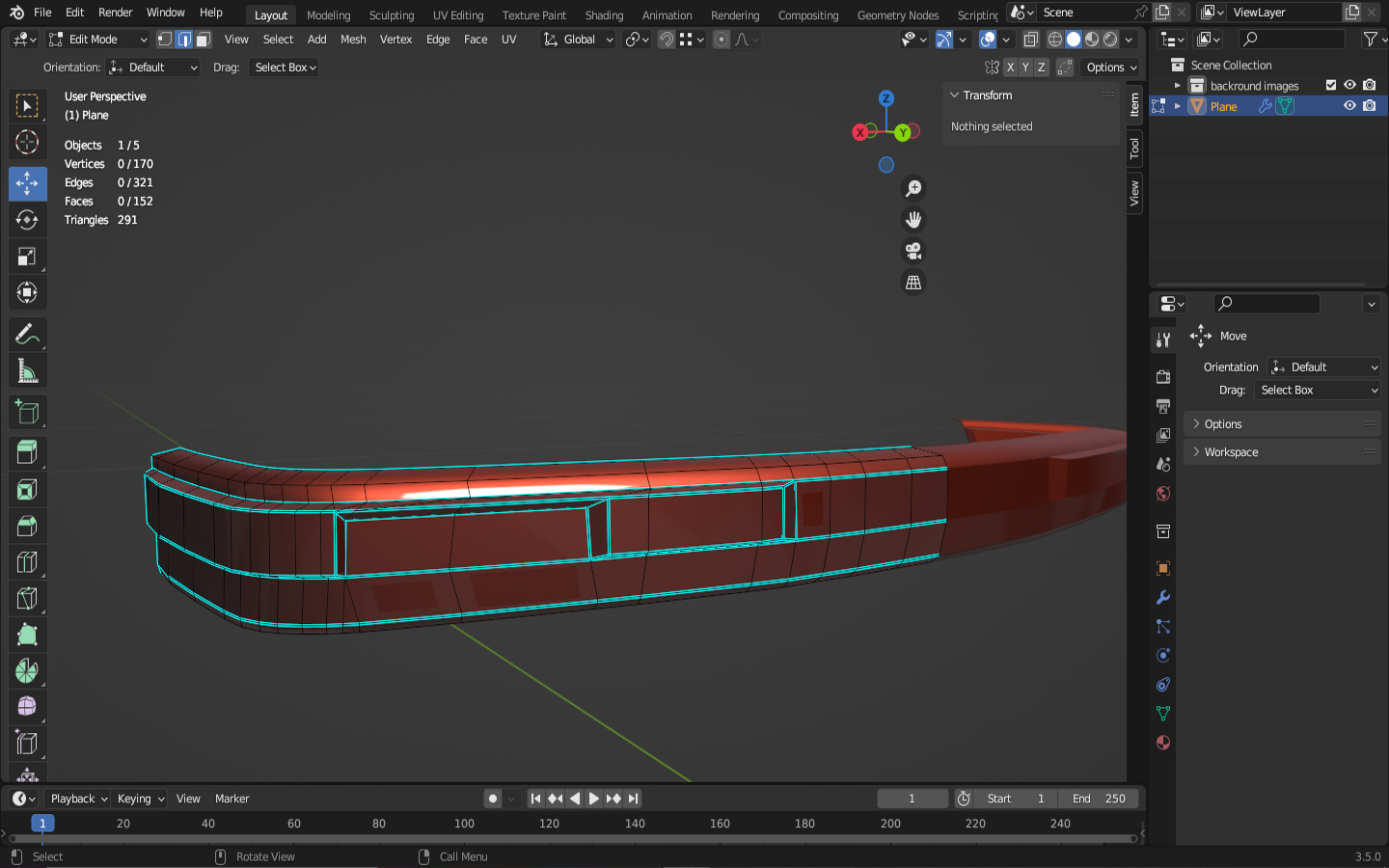
starting new project today.
, start of using the facelift (v2 mod) bumpers and go from there since they look similare so i modify it little by little looking at real life pictures as reference (cuz no blueprint exist for m tech) little bit challenging to get it right but i hope it turn out acceptable. what u see here is front bumper...

great job as always!